PKP Peer Review Week webinar recording now available

The recording of the PKP webinar, “Peer Review in Review: What’s Coming in OJS” is now available.
On September 25th, 2024, OJS users came together to learn from PKP’s Devika Goel, UX / UI Designer, and Erik Hanson, Systems Developer, about peer review in Open Journal Systems (OJS). This event was part of the Peer Review Week celebration, themed “Innovation and Technology in Peer Review”.
One of the reasons why more than 44,000 journals around the world trust OJS for scholarly publishing is the peer review features in the workflow. As peer review is a cornerstone of advancing research and science dissemination, PKP communities have been innovating this functionality in its software for 25 years.
Developing Peer Review in OJS
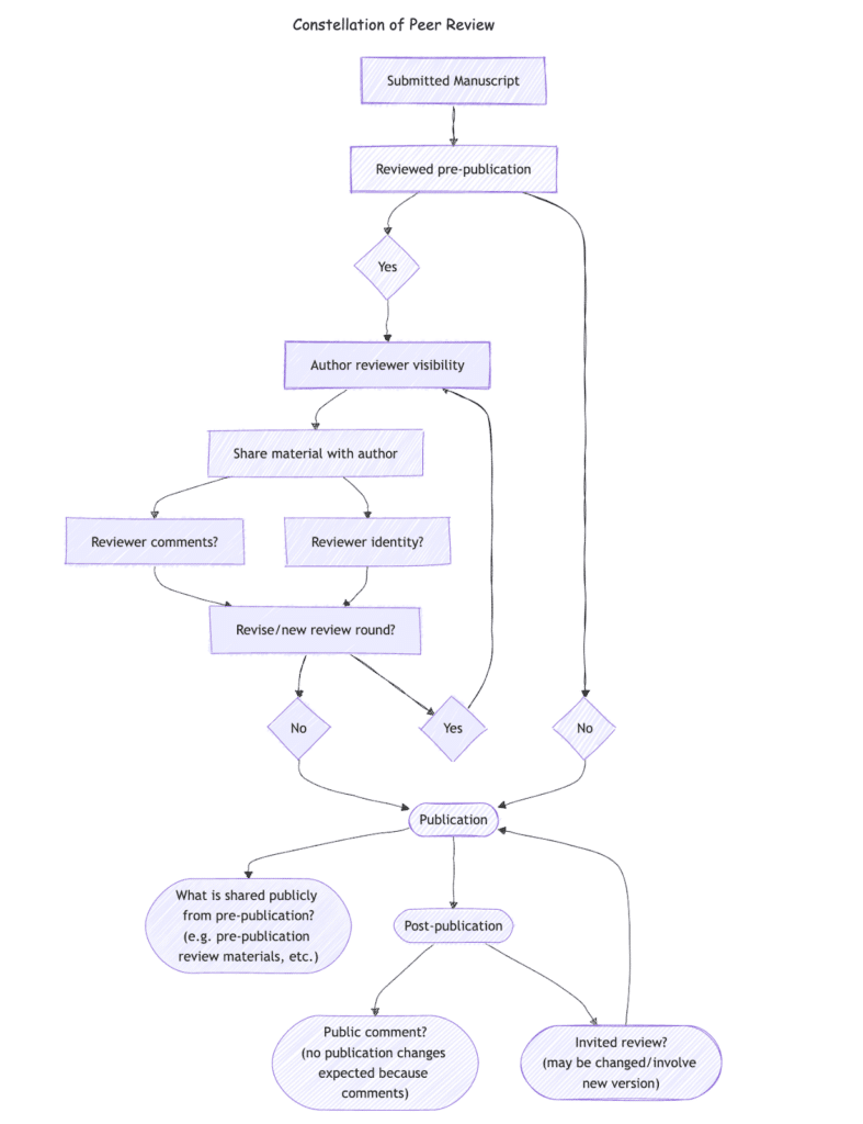
Approaches to peer review are evolving, with the focus shifting towards greater transparency, efficiency, and collaboration. In this webinar, Devika and Erik gave an overview of peer review in the current OJS 3.4, discussed changes coming for 3.5, and explored the constellation of peer review possibilities for further development in 3.6. Here’s a few examples of these developments.
Reviewer status simplified for easy tracking
Devika described how the easy reviewer statuses on the dashboard provides journal managers and editors with a quick overview of each reviewer’s progress in the peer review process. This feature allows editors to see whether reviewers have accepted, completed, or missed deadlines, enabling timely actions like sending reminders or assigning additional reviewers to avoid delays. By streamlining this information, the journal can maintain momentum in the review process, resulting in faster decisions and a smoother workflow.
New reviewer dashboard
The new Reviewer Dashboard streamlines the review process by providing an actionable, step-by-step interface for reviewers. This organized layout allows reviewers to easily access their tasks, such as reading submissions, providing feedback, and submitting reviews. By centralizing information, the dashboard enhances efficiency and encourages timely participation, ensuring a smoother experience for reviewers and a more effective review process overall.

New user invitation process
The new User Invitation Process empowers users — authors and reviewers — to input their own data and verify their ORCID, enhancing accuracy and user autonomy. This revision aligns with the General Data Protection Regulation (GDPR), ensuring data protection and privacy by placing the responsibility on individuals to manage their information effectively.
Reviewer access to previous round recommendations
This proposed improvement will enable reviewers to access their previous review reports by clicking a “Round” button at the top of the reviewer process page. This functionality will streamline the review process and enhance the quality of feedback by allowing reviewers to refer back to their earlier insights, ultimately leading to more informed evaluations.
Send reviewer reminders before due date
Reviewers can be informed before the review deadline, increasing the likelihood of receiving reviews on time, ultimately shortening the overall manuscript evaluation period.
Download review forms
Based on requests from editors, an option to export completed review forms will be implemented, allowing editorial teams to access them outside of OJS. They will be able to attach these forms to emails, print them, and present them at committee or board meetings.
Future of peer review
Considering the future of peer review, Erik posed several questions that will shape feature developments. For example, questions include identity (e.g., author, reviewer, editor, public) and visibility (e.g., anonymous, private, public), as well as timing and content.

Open peer review in OJS and Open Research Europe
Having an option for open peer review is one adaptation to the needs of scholars supporting transparency, quality, and accountability in scholarly communication and publishing. Erik emphasized that we must consider questions like how we share materials and how commenting works post-publication.
OJS has been selected to underpin Open Research Europe (ORE) infrastructure and as such, PKP will add open peer review to OJS 3.6. Support will include post-publication open peer review, publicly visible author responses, and public comments.
PKP plans to communicate the aspects of the ORE project and what OJS advancements mean for community users, so please stay tuned for details!
Get the recording
The recording offers demonstrations on many of the peer review features discussed above.
Chapters
00:00 Opening
01:42 Outline: enhanced peer review tools for Editors in OJS 3.5 and future of open peer review
02:34 Reviewer status simplified for easy tracking
04:46 Enhanced reviewer table for clearer workflow tracking
06:20 New reviewer dashboard
07:54 New user invitation process
11:14 Reviewer access to previous round recommendations
11:43 Reviewer reminders
12:08 Downloading review forms
13:22 Peer review in OJS 3.4 at a glance
14:55 Constellation of peer review possibilities
24:08 Open peer review and Open Research Europe (ORE) in OJS 3.6
26:58 Thanks and questions
Further resources
Looking for more resources on peer review from PKP? Check these out:
📌 PKP Minnesota Sprint notes – Brainstorming for open peer review summary
📌 PKP School – Configuring Peer Review Settings in OJS 3.3 Workflow Settings
📌 PKP School – Reviewer’s Steps in OJS 3.3
📌 PKP Docs Hub – Journal Policies and Workflows Guide (including creating journal review policies)
📌 PKP Webinars – Latest PKP Development News webinar, including ORE announcement and timeline
📌 PKP Webinars – OJS 3.4 Features webinar
📌 PKP has been selected to have its OJS underpin the infrastructure for Open Research Europe (ORE) – looking for the announcement? Check PKP’s News Blog.
Stay up to date
📌 Subscribe to PKP’s YouTube channel and check out the playlists
📌 Follow along with PKP software developments with its Public Roadmap
📌 Check PKP’s website to download PKP’s free and open OJS and get current releases
📌 Sign up to PKP Newsletters and follow PKP social media for security announcements, development updates, and community news