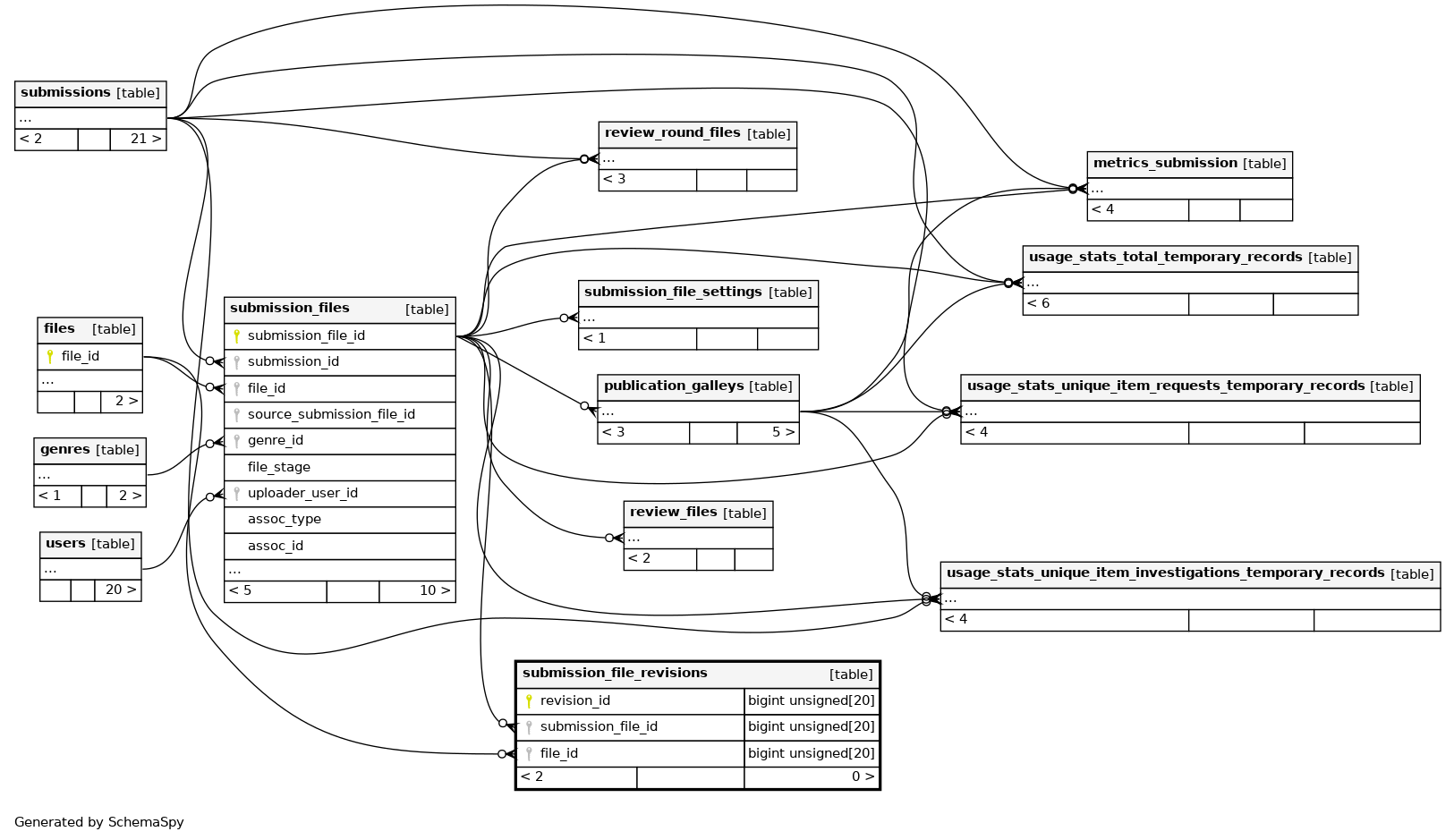
Columns
| Column | Type | Size | Nulls | Auto | Default | Children | Parents | Comments | ||
|---|---|---|---|---|---|---|---|---|---|---|
| revision_id | BIGINT UNSIGNED | 20 | √ | null |
|
|
||||
| submission_file_id | BIGINT UNSIGNED | 20 | null |
|
|
|||||
| file_id | BIGINT UNSIGNED | 20 | null |
|
|
Indexes
| Constraint Name | Type | Sort | Column(s) |
|---|---|---|---|
| PRIMARY | Primary key | Asc | revision_id |
| submission_file_revisions_file_id | Performance | Asc | file_id |
| submission_file_revisions_submission_file_id | Performance | Asc | submission_file_id |

