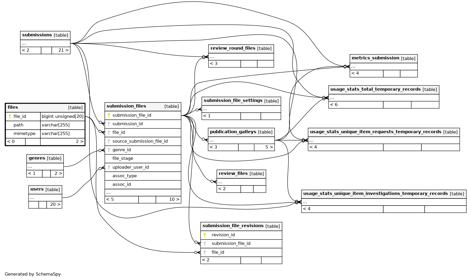
Columns
| Column | Type | Size | Nulls | Auto | Default | Children | Parents | Comments | ||||
|---|---|---|---|---|---|---|---|---|---|---|---|---|
| file_id | BIGINT UNSIGNED | 20 | √ | null |
|
|
||||||
| path | VARCHAR | 255 | null |
|
|
|||||||
| mimetype | VARCHAR | 255 | null |
|
|
Indexes
| Constraint Name | Type | Sort | Column(s) |
|---|---|---|---|
| PRIMARY | Primary key | Asc | file_id |

