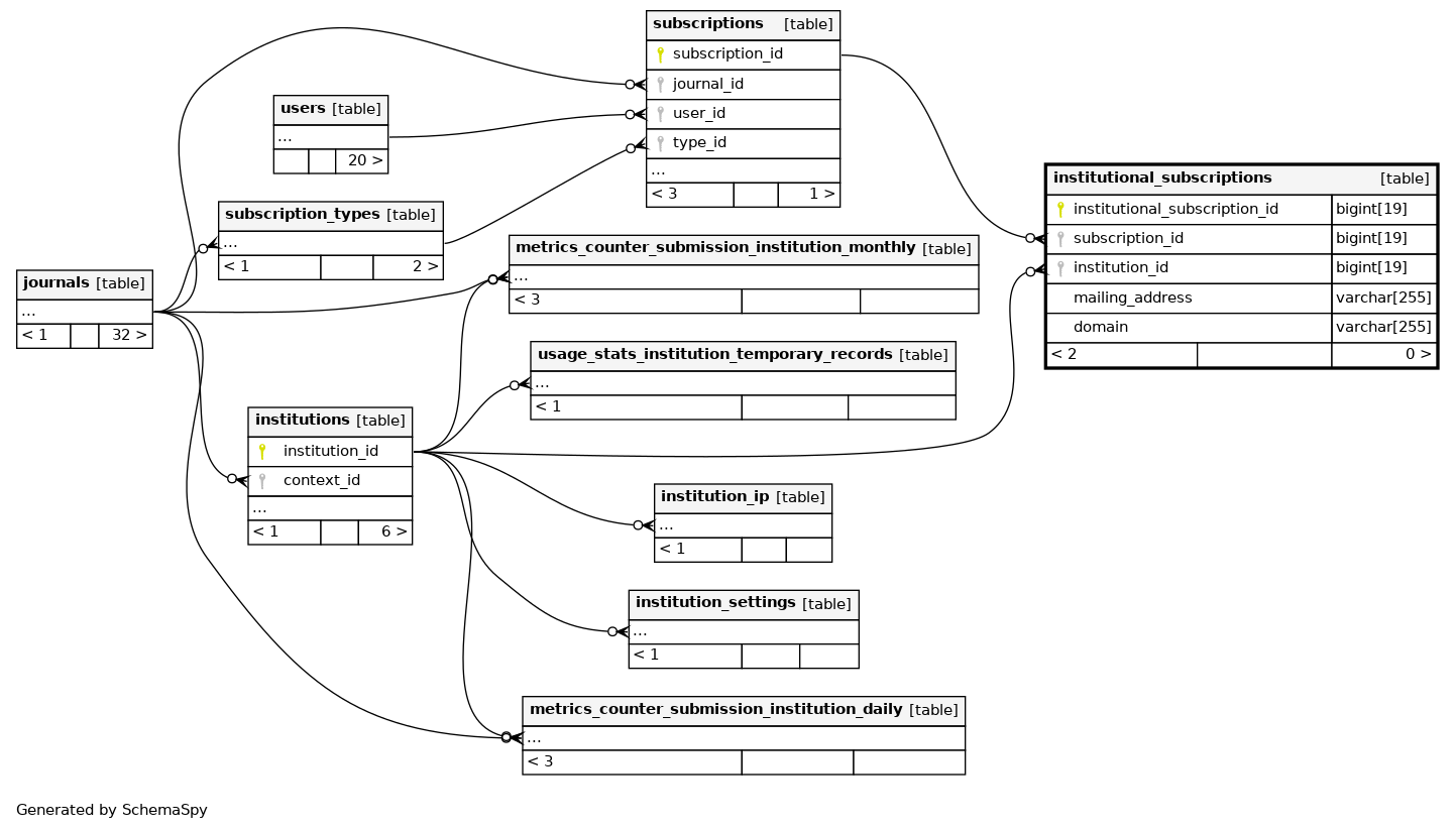
Columns
| Column | Type | Size | Nulls | Auto | Default | Children | Parents | Comments | ||
|---|---|---|---|---|---|---|---|---|---|---|
| institutional_subscription_id | BIGINT | 19 | √ | null |
|
|
||||
| subscription_id | BIGINT | 19 | null |
|
|
|||||
| institution_id | BIGINT | 19 | null |
|
|
|||||
| mailing_address | VARCHAR | 255 | √ | NULL |
|
|
||||
| domain | VARCHAR | 255 | √ | NULL |
|
|
Indexes
| Constraint Name | Type | Sort | Column(s) |
|---|---|---|---|
| PRIMARY | Primary key | Asc | institutional_subscription_id |
| institutional_subscriptions_domain | Performance | Asc | domain |
| institutional_subscriptions_institution_id | Performance | Asc | institution_id |
| institutional_subscriptions_subscription_id | Performance | Asc | subscription_id |

