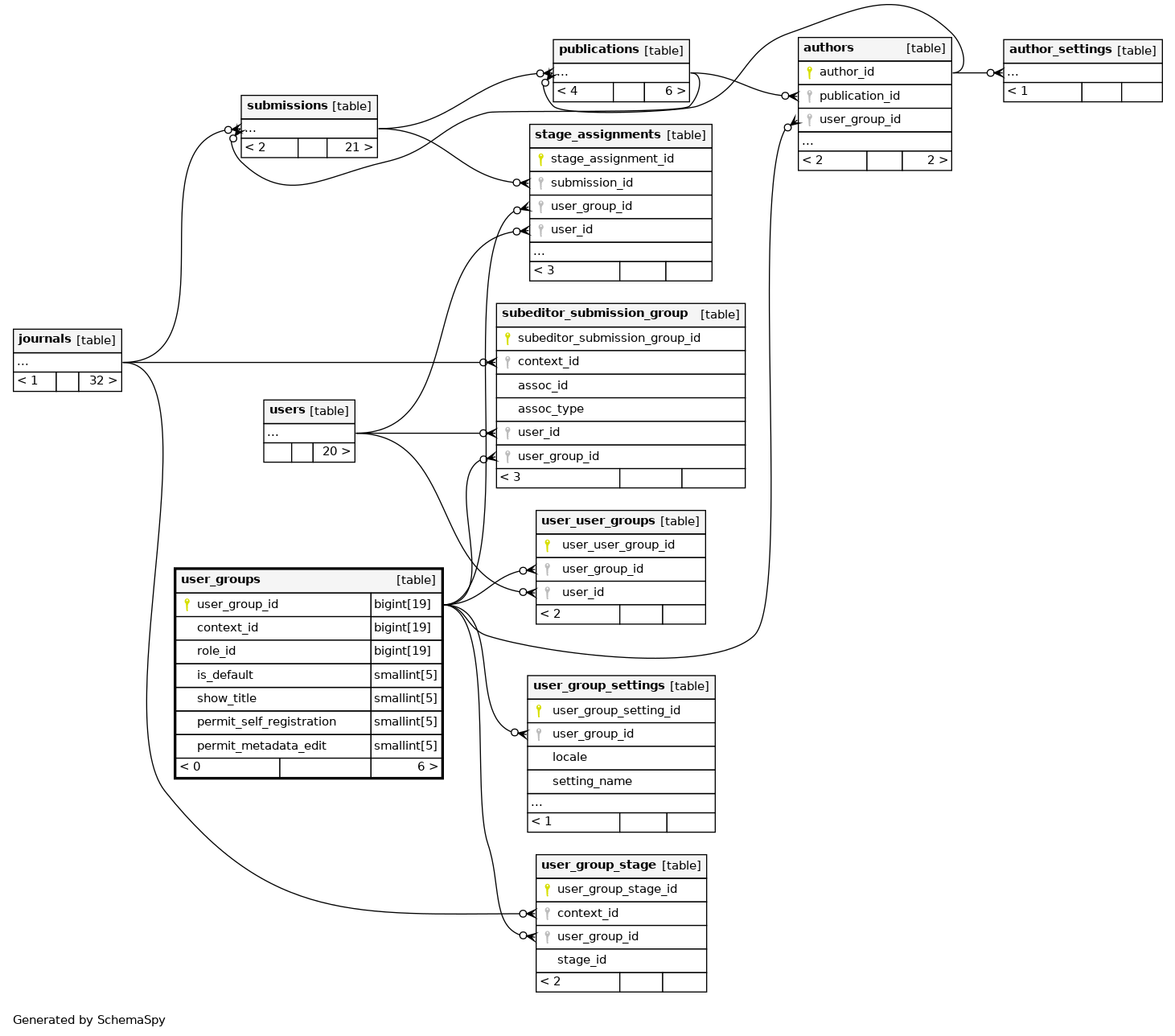
Columns
| Column | Type | Size | Nulls | Auto | Default | Children | Parents | Comments | ||||||||||||
|---|---|---|---|---|---|---|---|---|---|---|---|---|---|---|---|---|---|---|---|---|
| user_group_id | BIGINT | 19 | √ | null |
|
|
||||||||||||||
| context_id | BIGINT | 19 | null |
|
|
|||||||||||||||
| role_id | BIGINT | 19 | null |
|
|
|||||||||||||||
| is_default | SMALLINT | 5 | 0 |
|
|
|||||||||||||||
| show_title | SMALLINT | 5 | 1 |
|
|
|||||||||||||||
| permit_self_registration | SMALLINT | 5 | 0 |
|
|
|||||||||||||||
| permit_metadata_edit | SMALLINT | 5 | 0 |
|
|
Indexes
| Constraint Name | Type | Sort | Column(s) |
|---|---|---|---|
| PRIMARY | Primary key | Asc | user_group_id |
| user_groups_context_id | Performance | Asc | context_id |
| user_groups_role_id | Performance | Asc | role_id |
| user_groups_user_group_id | Performance | Asc | user_group_id |

