Columns
| Column | Type | Size | Nulls | Auto | Default | Children | Parents | Comments | ||
|---|---|---|---|---|---|---|---|---|---|---|
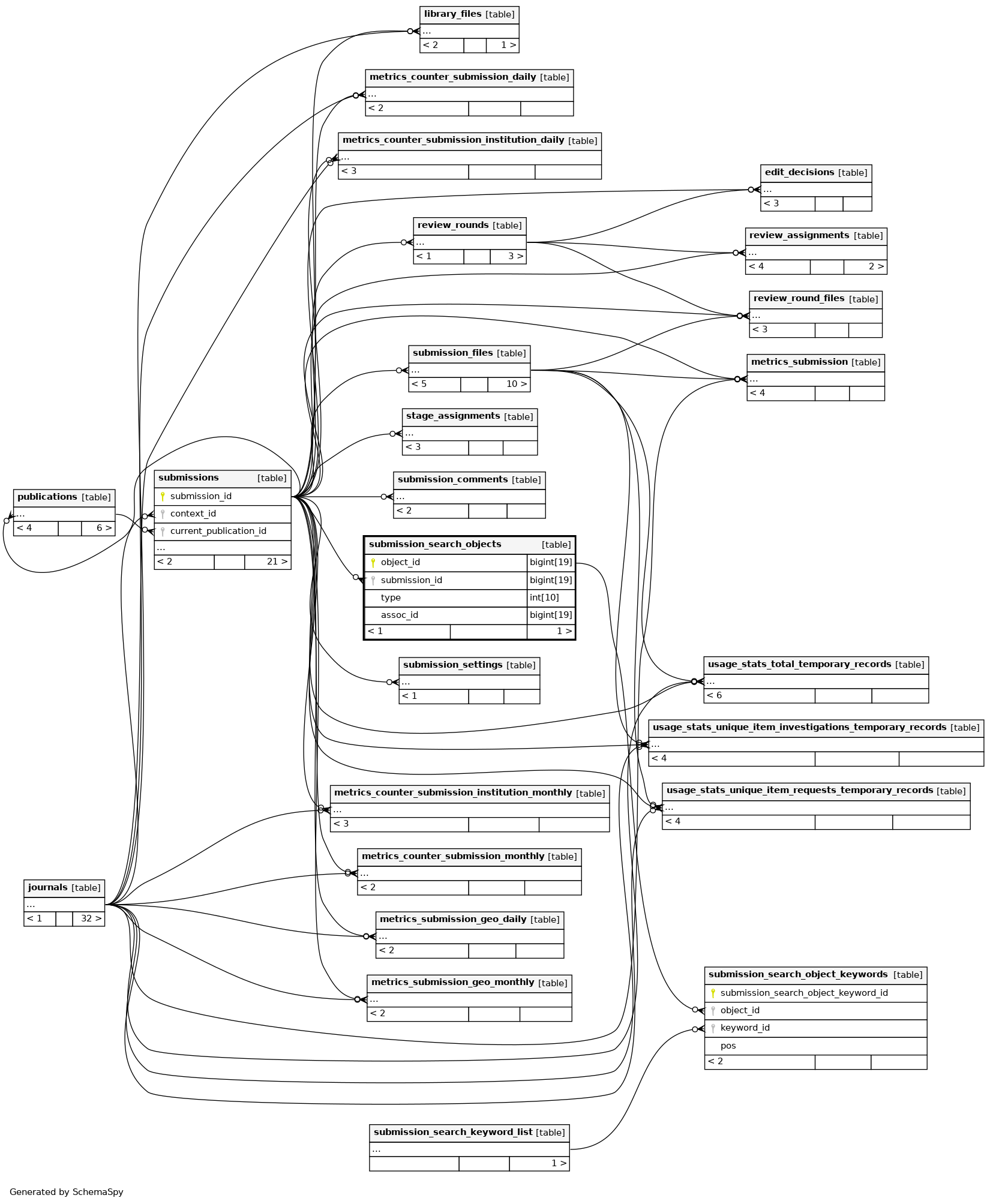
| object_id | BIGINT | 19 | √ | null |
|
|
||||
| submission_id | BIGINT | 19 | null |
|
|
|||||
| type | INT | 10 | null |
|
|
Type of item. E.g., abstract, fulltext, etc. |
||||
| assoc_id | BIGINT | 19 | √ | NULL |
|
|
Optional ID of an associated record (e.g., a file_id) |
Indexes
| Constraint Name | Type | Sort | Column(s) |
|---|---|---|---|
| PRIMARY | Primary key | Asc | object_id |
| submission_search_objects_submission_id | Performance | Asc | submission_id |

