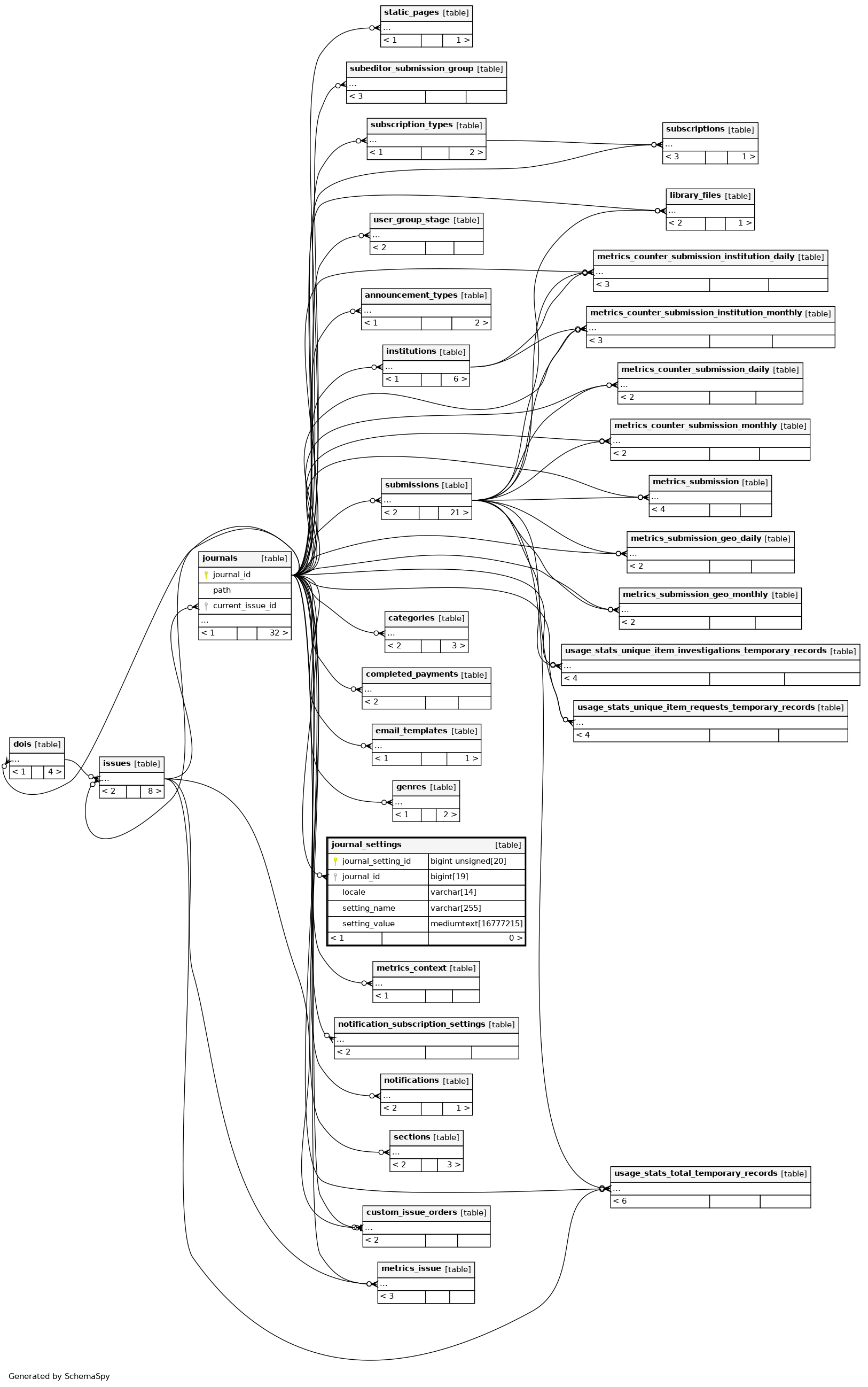
Columns
| Column | Type | Size | Nulls | Auto | Default | Children | Parents | Comments | ||
|---|---|---|---|---|---|---|---|---|---|---|
| journal_setting_id | BIGINT UNSIGNED | 20 | √ | null |
|
|
||||
| journal_id | BIGINT | 19 | null |
|
|
|||||
| locale | VARCHAR | 14 | '' |
|
|
|||||
| setting_name | VARCHAR | 255 | null |
|
|
|||||
| setting_value | MEDIUMTEXT | 16777215 | √ | NULL |
|
|
Indexes
| Constraint Name | Type | Sort | Column(s) |
|---|---|---|---|
| PRIMARY | Primary key | Asc | journal_setting_id |
| journal_settings_journal_id | Performance | Asc | journal_id |
| journal_settings_unique | Must be unique | Asc/Asc/Asc | journal_id + locale + setting_name |

