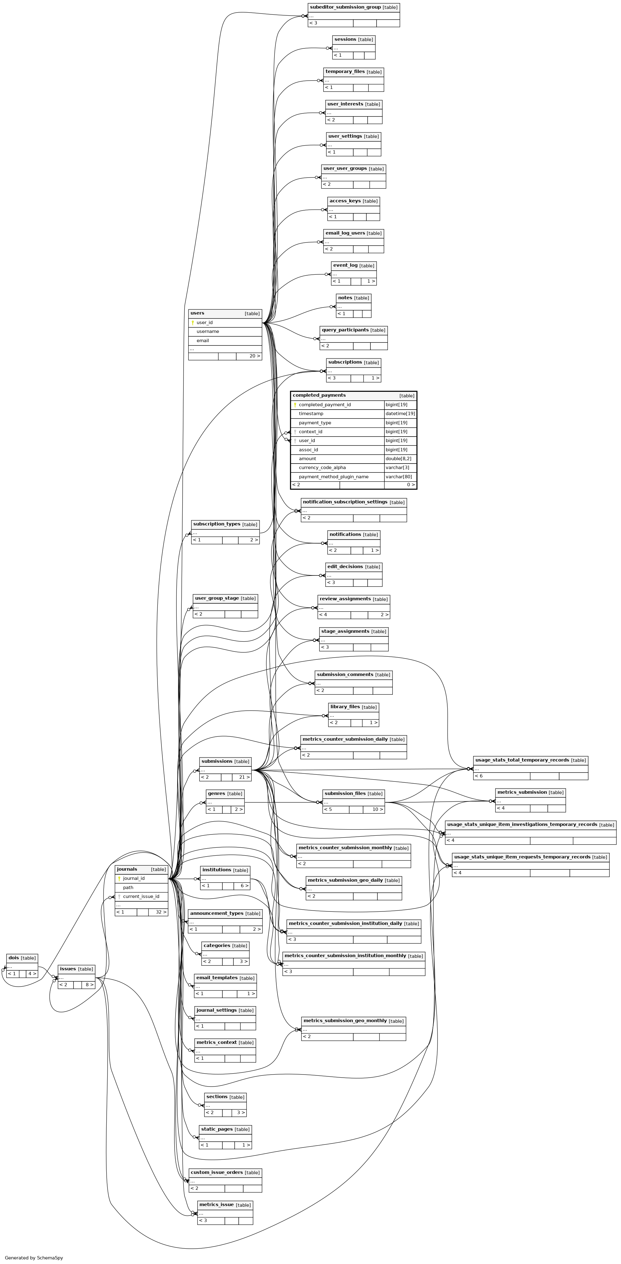
Columns
| Column | Type | Size | Nulls | Auto | Default | Children | Parents | Comments | ||
|---|---|---|---|---|---|---|---|---|---|---|
| completed_payment_id | BIGINT | 19 | √ | null |
|
|
||||
| timestamp | DATETIME | 19 | null |
|
|
|||||
| payment_type | BIGINT | 19 | null |
|
|
|||||
| context_id | BIGINT | 19 | null |
|
|
|||||
| user_id | BIGINT | 19 | √ | NULL |
|
|
||||
| assoc_id | BIGINT | 19 | √ | NULL |
|
|
||||
| amount | DOUBLE | 8,2 | null |
|
|
|||||
| currency_code_alpha | VARCHAR | 3 | √ | NULL |
|
|
||||
| payment_method_plugin_name | VARCHAR | 80 | √ | NULL |
|
|
Indexes
| Constraint Name | Type | Sort | Column(s) |
|---|---|---|---|
| PRIMARY | Primary key | Asc | completed_payment_id |
| completed_payments_context_id | Performance | Asc | context_id |
| completed_payments_user_id | Performance | Asc | user_id |

